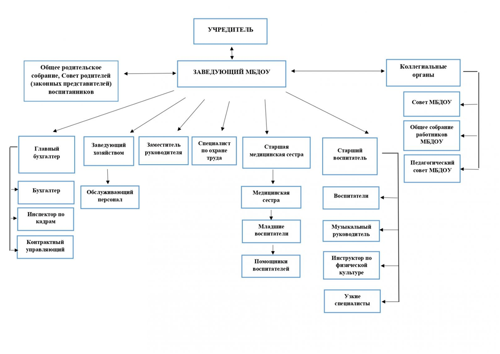
Описание структуры и органы управления
Описание структуры и органы управления
Структурных подразделений нет
Высшим коллективным органом управления Учреждением является ОБЩЕЕ СОБРАНИЕ РАБОТНИКОВ БЮДЖЕТНОГО УЧРЕЖДЕНИЯ , в ведении которого находятся:
- заключение коллективного договора с администрацией Учреждения, утверждение его проекта;
- рассмотрение и решение вопросов самоуправления в соответствии с настоящим уставом;
- рассмотрение и принятие изменений и дополнений, вносимых в устав;
- рассмотрение и принятие Правил внутреннего трудового распорядка, положений регламентирующих внутреннюю деятельность Учреждения.
РОДИТЕЛЬСКИЙ КОМИТЕТ Учреждения, является органом самоуправления Учреждения и действует на основании положения о нем.
Положение о Совете ДОУ https://detsad67-samara.ru/polozhenie-o-sovete-dou
Положение о педагогическом Совете https://detsad67-samara.ru/polozhenie-o-pedagogicheskom-sovete
Положение об общем собрании https://detsad67-samara.ru/polozhenie-ob-obschem-sobranii-rabotnikov
Положение об общем родительском собрании https://detsad67-samara.ru/polozhenie-o-roditelskom-sobranii
Структура и органы управления образовательной организацией

Структура самоуправления




